【ウマ娘】開けてください!!!!!!(ダンダンダンダンダンダンダン
0: 名無しのトレーナー 26/03/22(日)16:14:35 No.1413188307
開けてください!
開けてください!
開けてください!
1: 名無しのトレーナー 26/03/22(日)16:15:04 No.1413188424
こ…怖い…
2: 名無しのトレーナー 26/03/22(日)16:16:55 No.1413188984
いません帰ってください
3: 名無しのトレーナー 26/03/22(日)16:19:03 No.1413189558
開けてください
開けてください!!!!!!(ダンダンダンダンダンダンダン
開けてください!!!!!!(ダンダンダンダンダンダンダン
4: 名無しのトレーナー 26/03/22(日)16:21:58 No.1413190411
猫とカラスの集団ストーカーに襲われています
5: 名無しのトレーナー 26/03/22(日)16:25:52 No.1413191460
これ「進行」してるだろ
6: 名無しのトレーナー 26/03/22(日)16:26:18 No.1413191589
ねえこれ雛見沢症候群…
7: 名無しのトレーナー 26/03/22(日)16:27:18 No.1413191867
開けてください!!!!(ダンダンダンダンダンダンダン
バキッメキッガチャッ
バキッメキッガチャッ
8: 名無しのトレーナー 26/03/22(日)16:27:58 No.1413192062
入ってきちまったじゃねえか・・・
9: 名無しのトレーナー 26/03/22(日)16:30:26 No.1413192785
喰らえ!叙々苑のお食事券!!
10: 名無しのトレーナー 26/03/22(日)16:31:28 No.1413193090
コオロギ大帝について知っていますか?レプティリアンが製造した食用コオロギの統率者で正義のレプティリアンである竜神天皇と闇天皇の導きを受け、悪のレプティリアンを倒すために活動しているのですがレプティリアンを倒すために人間を利用しようと考えているんですこの人間の利用というのが人間にコオロギを食べさせることで人間を高次元存在にして食人を行うレプティリアンを滅ぼそうという計画なのですが高次元存在になれない適性の低い人間は5Gに接続されてコオロギ大帝の命令を受け取るだけの存在になってしまうんですねコオロギ大帝と戦っている和多志達のバッチをつけることで電波を退けることが
11: 名無しのトレーナー 26/03/22(日)16:33:02 No.1413193579
>コオロギ大帝について知っていますか?レプティリアンが製造した食用コオロギの統率者で正義のレプティリアンである竜神天皇と闇天皇の導きを受け、悪のレプティリアンを倒すために活動しているのですがレプティリアンを倒すために人間を利用しようと考えているんですこの人間の利用というのが人間にコオロギを食べさせることで人間を高次元存在にして食人を行うレプティリアンを滅ぼそうという計画なのですが高次元存在になれない適性の低い人間は5Gに接続されてコオロギ大帝の命令を受け取るだけの存在になってしまうんですねコオロギ大帝と戦っている和多志達のバッチをつけることで電波を退けることが
もしもし!!もしもし警察ですか!!!!?
もしもし!!もしもし警察ですか!!!!?
12: 名無しのトレーナー 26/03/22(日)16:33:03 No.1413193590
叙々苑行かないのか?
13: 名無しのトレーナー 26/03/22(日)16:33:24 No.1413193690
>喰らえ!叙々苑のお食事券!!
叙々苑といえば和牛焼肉ライスバーガーですよね
ライスこれはライスがコオロギ大帝というトレーナーさんの最後のメッセージ……
叙々苑といえば和牛焼肉ライスバーガーですよね
ライスこれはライスがコオロギ大帝というトレーナーさんの最後のメッセージ……
14: 名無しのトレーナー 26/03/22(日)16:37:13 No.1413194878
カシャカシャオリオリ
モシモシジョジョエンデスカハイヨヤクヲオネガイシマス
ヨルシチジニフタリデス
トレーナートモウシマス
トレーナーさん無事だったんですね!?
モシモシジョジョエンデスカハイヨヤクヲオネガイシマス
ヨルシチジニフタリデス
トレーナートモウシマス
トレーナーさん無事だったんですね!?
15: 名無しのトレーナー 26/03/22(日)16:38:14 No.1413195174
怖い怖い怖い
16: 名無しのトレーナー 26/03/22(日)16:38:26 No.1413195237
いるのは分かってますよ!!
バキッ…ガチャ…
どこにいるのかな~…
バキッ…ガチャ…
どこにいるのかな~…
17: 名無しのトレーナー 26/03/22(日)16:38:38 No.1413195294
何でこの子こんなになっちゃったの…?
18: 名無しのトレーナー 26/03/22(日)16:40:48 No.1413195989
今までなら叙々苑チラつかせるだけでアルミホイルくしゃくしゃポイしてたのに…
これもコオロギ大帝のせいなのか…?
これもコオロギ大帝のせいなのか…?
19: 名無しのトレーナー 26/03/22(日)16:41:20 No.1413196160
玄関開けたらいる人
20: 名無しのトレーナー 26/03/22(日)16:41:52 No.1413196316
トプロ…コオロギ大帝なんてものは居ないんだ…目を覚ましてくれ…
21: 名無しのトレーナー 26/03/22(日)16:42:49 No.1413196609
こっちをコオロギ大帝と認識してきたら終わり
22: 名無しのトレーナー 26/03/22(日)16:43:38 No.1413196951
>トプロ…コオロギ大帝なんてものは居ないんだ…目を覚ましてくれ…
覚醒するのはトレーナーさんの方ですよ
叙々苑の予約まで2時間半、たっぷりと真実を教えてあげますよ
覚醒するのはトレーナーさんの方ですよ
叙々苑の予約まで2時間半、たっぷりと真実を教えてあげますよ
23: 名無しのトレーナー 26/03/22(日)16:43:38 No.1413196953
(そもそもコオロギ大帝ってなんだ…)
24: 名無しのトレーナー 26/03/22(日)16:45:50 No.1413197626
叙々苑にはコオロギ大帝?ってのがいるんじゃないか?予約を取り消そう
25: 名無しのトレーナー 26/03/22(日)16:46:04 No.1413197695
>叙々苑にはコオロギ大帝?ってのがいるんじゃないか?予約を取り消そう
バシィ
バシィ
26: 名無しのトレーナー 26/03/22(日)16:52:03 No.1413199690
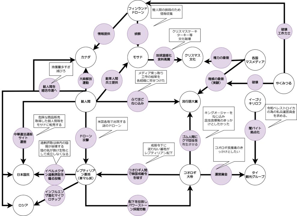
fu6448852.jpg
まずこちらをご覧ください
ディープステート?とかいうのに所属しているのがコオロギ大帝です気象兵器で変な時期に雪が降れば大体コオロギ大帝の仕業です花粉もですこうすることで農地を荒廃させ食用コオロギをねじ込むすきを作ろうとしているんですね仮にこの計画が失敗してもレプティリアンは冷血なので冬眠しちゃうんですよね2段構えの計画ですねこの争いに世界は巻き込まれているんですつまりレプティリアンとコオロギ大帝とアルクトゥルス星人とグレイにトールマンにバシャール全てを滅ぼすことでやっと地球は平和になるのですこいつらは松脂を塗った桃の枝が弱点ですが特に燻した腿の枝が効くようなので叙々苑の焼肉の煙で木刀を炙りましょう
トレーナーさん逃げないでくださいっ!ウマ娘から逃げられない人がコオロギ大帝についてちゃんと学んでおかないと逃げられませんよ!
まずこちらをご覧ください
ディープステート?とかいうのに所属しているのがコオロギ大帝です気象兵器で変な時期に雪が降れば大体コオロギ大帝の仕業です花粉もですこうすることで農地を荒廃させ食用コオロギをねじ込むすきを作ろうとしているんですね仮にこの計画が失敗してもレプティリアンは冷血なので冬眠しちゃうんですよね2段構えの計画ですねこの争いに世界は巻き込まれているんですつまりレプティリアンとコオロギ大帝とアルクトゥルス星人とグレイにトールマンにバシャール全てを滅ぼすことでやっと地球は平和になるのですこいつらは松脂を塗った桃の枝が弱点ですが特に燻した腿の枝が効くようなので叙々苑の焼肉の煙で木刀を炙りましょう
トレーナーさん逃げないでくださいっ!ウマ娘から逃げられない人がコオロギ大帝についてちゃんと学んでおかないと逃げられませんよ!
27: 名無しのトレーナー 26/03/22(日)16:52:35 No.1413199872
エミュ練度高いの怖いよ…
28: 名無しのトレーナー 26/03/22(日)16:53:04 No.1413200027
悪かった…悪かったから…何でも好きなの奢るからアルミホイル外して…
29: 名無しのトレーナー 26/03/22(日)16:53:37 No.1413200217
叙々苑の予約まで二時間半ですよ
30: 名無しのトレーナー 26/03/22(日)16:53:44 No.1413200253
>叙々苑の焼き肉の煙
ここちょっと正気だな
ここちょっと正気だな
31: 名無しのトレーナー 26/03/22(日)16:54:25 No.1413200497
いい歳して陰謀論にはまってるのは恥ずかしいことなんだよトプロ
32: 名無しのトレーナー 26/03/22(日)16:54:46 No.1413200619
「都合」が悪いんですか?



